Medical Devices, the interplay between ISO 10993 and ISO 18562

Medical Devices, the interplay between ISO 10993 and ISO 18562

In this article, Luminita Moraru (below right), Analytical Chemistry Manager with Medical Engineering Technologies Ltd. (MET) looks at the interplay between the Biocompatibility Evaluation of Medical Devices standard (ISO 10993) and the Biocompatibility Evaluation of Breathing Pathway Applications standard (ISO 18562)

The medical devices industry is continuously growing and every day, engineers, together with scientists, combine their work to design and develop new products, in order to save lives or to provide care and treatment to patients all over the world.

Before being used on patients, the safety and effectiveness of the medical device (MD) must be proven, otherwise changes are mandatory.
MET are conducting medical device testing and offer consultancy to manufacturers, to assist with the submission of the devices on the EU and US markets.

Medical Devices, the interplay between ISO 10993 and ISO 18562

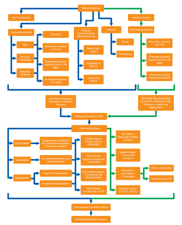
There are a variety of medical devices on the market and many more to be designed; the categorisation of them considers the contact time, intended clinical use, patient group and contact type.

One of the most important details to consider is the contact of the medical device (whether the medical device is contacting the patient directly or indirectly).

Direct contact medical devices come into physical contact with a body tissue; this may be skin, mucosal membranes, blood path, tissue, bone or dentin communicating. These are assessed for toxicological safety according to ISO 10993-1: Biological evaluation of medical devices - Part 1: Evaluation and testing within a risk management process. A few examples are insulin pumps, syringes, urinary catheters, dressings or healing devices, temporary pacemaker electrodes, oxygenators, extracorporeal oxygenator tubing and accessories, dialysers, dialysis tubing and accessories, haem adsorbents and immunosorbents.

Indirect contact medical devices are products through which a fluid or gas passes prior to the gas coming into physical contact with the body tissue (the MD itself or component does not physically contact the body). These devices may be Breathing Gas Pathway Devices; in which case they are risk assessed using ISO 18562-1: Biocompatibility evaluation of breathing gas pathway in healthcare applications - Part 1: Evaluation and testing within a risk management process.

Prior to final testing, it is very important for the manufacturers to consider complete information about the device for a Biological Evaluation Plan as, at this stage, the decisions about what route of contact the device has with the patient and what the potential risks with the device must be made. This reveals which testing is required in order to assess the effects.

For both direct and indirect contact medical devices, the manufacturers have to prove the safety of the product using a range of tests, all depending on the nature of the device and the conditions of use.

The safety of the medical devices is evaluated with both in vivo and in vitro testing. In current times, in vitro testing cannot completely replace the in vivo results, but the approach is definitely trying to reduce animal testing by attempting to develop and validate laboratory methods.

Medical Devices, the interplay between ISO 10993 and ISO 18562

However, there are frequently end points that cannot be satisfied without studies on animals (commonly, those end points relating to local toxicity effects). These studies are usually required as part of the Toxicological Risk Assessment, in order to address any concerns raised by the Chemical Analysis.

MET have the capabilities to cover all ISO 10993 and ISO 18562 in vitro testing requirements.

For direct contacting devices, the authorities are expecting to see Chemical Analysis. Chemical Analysis is designed to simulate potential extractable and leachable (E&L) conditions found in both the body and in more extreme environments, to show which materials can be released by the devices. The E&L studies are designed bespoke for teach device, in order to detect all residuals left behind from manufacturing, cleaning and sterilisation, as well as other unexpected impurities that could harm the patient.

The main difference between the ISO 10993 and ISO 18562 standards is that direct contact medical devices must be scanned for any expected and unexpected volatile, semi-volatile, non-volatile and non-organic materials while, for breathing devices, the ISO 18562 standards are focusing mostly on the volatile compounds released from the gas pathway and the particulates that are being released at the beginning of the medical device use. Only in situations where there is a risk of condensation occurring from gas pathway devices, ISO 18562-4 applies (this describes the methodologies of assessing semi-volatiles and metals from the components exposed to the condensation, as well as cytotoxic effects and sensitizers).

Extractable and leachable studies simulate the real life and worst-case scenarios of clinical use by using a range of organic solvents of different polarities and temperatures to achieve simulated, exaggerated and aggressive extractions. Simulated extractions are mainly used to release the leachable substances from the product under real clinical use conditions, while extractable studies use aggressive and exaggerated extractions.

For implants where there is a potential of degradation of the medical devices that are introduced into the human body and are intended to remain in place after a procedure, degradation studies are also performed in addition to the extractable and leachable studies. The degradation studies are also designed based on the material of construction of the devices (e.g. polymeric, ceramic, metallic. etc.). Degradation studies are performed under real life conditions and this type of degradation is designed to prove what reactions and processes the device will undergo in real life. This ‘real life’ degradation is performed in parallel with accelerated degradation, which has the goal of highlighting the worst-case scenario of the degradation products. The first analysis in the accelerated degradation should be gravimetric, in order to evaluate the mass of the degradation product. The gravimetric analysis must be performed at defined periods of time, in order to see if the product is degrading further or if it has reached an equilibrium.

Once the product mass is not changing under the accelerated degradation conditions, the real life degradation extractions may be stopped (as no further changes are expected). The degradation studies for polymeric implants must be performed in oxidative and hydrolytic extraction solutions at body temperature (37°C), as well as at a higher temperature (70°C) as per ISO 10993-13: Biological Evaluation of medical devices - Part 13: Identification and quantification of degradation products from polymeric medical devices.

Categorising medical devices by the contact duration with the patient is another critical matter. Both standards series 10993 and 18562 agree on the anticipated duration of contact, as follows:

a) Short-term exposure or limited exposure: Medical devices whose sum of single, multiple or repeated duration of use does not exceed 24 hours.

b) Prolonged exposure: Products whose cumulative sum of single, multiple or repeated contact time is likely to exceed 24 hours but not likely to exceed 30 days.

c) Long-term exposure devices or permanent contact: Cumulative sum of single, multiple or repeated contact time exceeds 30 days.

All studies, following either ISO 10993 or the ISO 18562 series, must assess the results in a Toxicological Risk report. In the Toxicological Risk Assessment, the risk of using the medical device is reviewed, considering the intended use, patient group, duration of use, contact of the device and materials released in the Chemical Analysis studies; either volatiles, semi-volatiles, non-volatiles, particulates or inorganics.

One discrepancy in the two governing standards is the body weight of a neonatal patient. While ISO 10933-17: Establishment of allowable limits for leachable substances suggests using 3.5kg as the standard body mass for neonatal patients, ISO 18562-1 suggests using only 0.5kg.

Medical Devices, the interplay between ISO 10993 and ISO 18562

The exposure assumption is achieved by calculating a daily patient dose, based on the anticipated duration and frequency of the device usage and the daily dose of the material that the patient is exposed to. The derived risk is then estimated as highly conservative and is, most of the time, likely to overestimate the actual potential for adverse effects in patients (in this way, worst case scenarios are covered). Once the end points of the Toxicological Risk assessments are addressed and the device is deemed as having an acceptable toxicological risk from the clinical use, the Biological Evaluation Report can be put in place, reviewing that all the recommendations made in the Biological Evaluation Plan have been addressed and the device is safe to be used.

Medical Engineering Technologies Ltd are at:
Unit 16, Holmestone Road
Dover, Kent, CT17 0UF
United Kingdom
+44 (0)845 458 8924